![]() |
![]() |
|
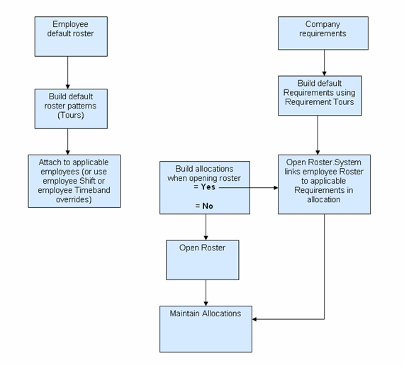
Use this flowchart to map the allocation process:

If Build allocations when opening roster is set to Yes, PayGlobal generates timebands for employees based on their default roster when you open a roster period. PayGlobal populates each timeband’s Requirement Tour and Requirement from the employee’s default Roster.
The Open Roster process completes two phases for each date:
|
|
Topic: 13124